废水检测,废水治理,废气检测,土壤检测,土壤治理
服务热线:15822768001
废水检测
关于我们
绿建规划设计
绿盈工程管理
绿沃环境科技
绿盾环境监测
公司环境及设备
主营业务
规划设计
工程管理
环境科技
环境监测
企业资讯
政策信息
法律法规
环境保护
绿色建筑
联系我们
当前所在位置 :
废水检测
>
法律法规
>
环境保护
环境保护
环境保护
绿色建筑
新闻资讯
工业领域废水治理零排放技术路径解析...
特殊工况下废气检测解决方案的关键技术突破...
土壤检测技术助推现代农业精细化管理...
土壤治理推动生态农业转型的路径...
土壤治理国际合作与资源整合新路径...
联系我们
绿盟联合(天津)科技集团有限公司
手机号:15822768001
邮箱:lvmenglianhe@126.com
地址:天津市武清区下朱庄街广贤路东侧富兴隆盛广场46-3
环境保护
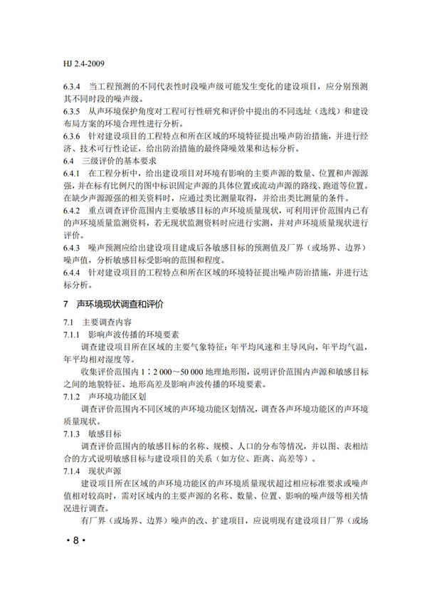
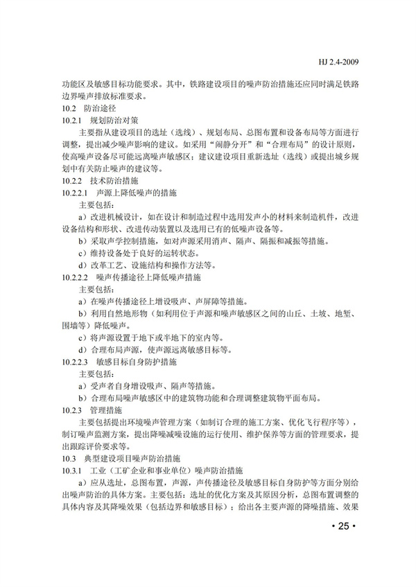
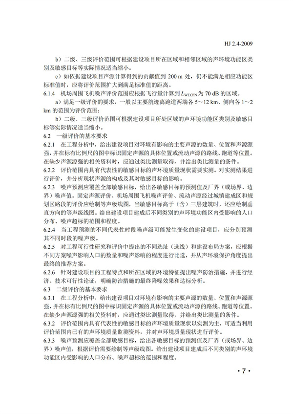
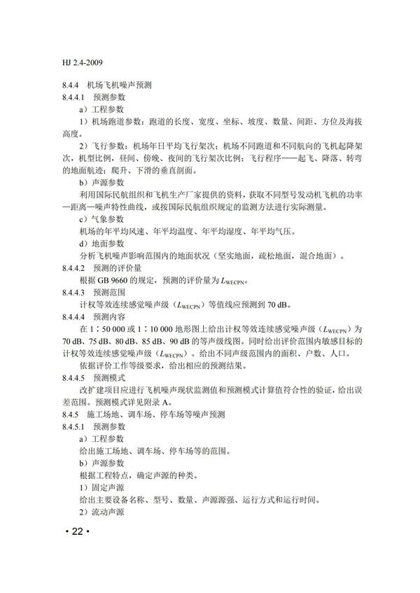
HJ2.4-2009环境影响评价技术导则 声环境
文章来源: 时间:2021-12-10 作者:小编 点击量:
次
上一篇:HJ2.3-2018环境影响评价技术导则 地表水环境
下一篇:HJ91.1-2019污水监测技术规范
关于我们
绿建规划设计
绿盈工程管理
绿沃环境科技
绿盾环境监测
公司环境及设备
主营业务
规划设计
工程管理
环境科技
环境监测
企业资讯
政策信息
法律法规
环境保护
绿色建筑
联系我们
京公网备案:11010102002019
备案号:津ICP备18001422号
网站地图
中央网信办互联网违法和不良信息举报中心:
https://www.12377.cn
天津市互联网违法和不良信息举报中心:tjjubao@tj.gov.cn
https://www.qinglangtianjin.com/